停牌!退市!
炒股就看金麒麟分析师研报,权威,专业,及时,全面,助您挖掘潜力主题机会!
来源:中国基金报
记者 闻言
【导读】*ST东方(维权)触及“市值退”条件,自4月15日开市起停牌
4月14日晚间,*ST东方公告称,公司股票已经连续20个交易日的每日收盘价均低于1元/股,触及终止上市条件,自4月15日开市起停牌。

*ST东方触及“市值退”指标
公告显示,*ST东方在4月14日收到上交所下发的《关于拟终止东方集团股份有限公司股票上市的事先告知书》(以下简称《事先告知书》)。

《事先告知书》显示,截至4月14日,*ST东方连续20个交易日的每日收盘价均低于1元/股,根据《上海证券交易所股票上市规则(2024年4月修订)》(以下简称《股票上市规则》)第9.2.1条等规定触及终止上市条件。
4月14日收盘,*ST东方股价报0.36元/股,总市值为13.17亿元。截至2024年第三季度末,公司股东人数达12.90万户。

公告显示,根据《股票上市规则》的相关规定,*ST东方计划自4月15日开市起停牌。
上交所上市委员会将在*ST东方提出听证、陈述和申辩的有关期限届满,或听证程序结束后的15个交易日内,就是否终止*ST东方上市事宜进行审议。上交所根据上市委员会的审议意见,作出对*ST东方的终止上市决定。
此前被查出累计虚增营收超161亿元
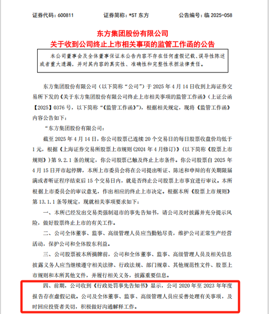
4月14日,*ST东方收到上交所下发的《关于东方集团股份有限公司终止上市相关事项的监管工作函》(以下简称《监管工作函》)。

《监管工作函》显示,前期,*ST东方收到了《行政处罚事先告知书》。公司及全体董事、监事、高级管理人员应妥善处理有关事项,及时回应投资者关切,积极做好沟通解释工作。
《行政处罚事先告知书》显示,2020年至2023年,*ST东方出于维持农产品贸易市场占有率、满足融资需求以及业绩考核等目的,长期开展农产品融资性贸易和空转循环贸易,累计虚增营业收入达161.3亿元,虚增营业成本达160.73亿元。
此前,上交所向*ST东方发出通知称,其股票将自3月18日起被实施重大违法强制退市风险警示,后续将根据最终作出的行政处罚决定,依规实施退市。
*ST东方成立于1992年,1994年在上交所主板上市,是一家大型投资控股型企业集团,经营范围包括金融产业、农业及食品产业、新型城镇化开发、港口交通、信息安全产业、能源产业、资源物产等。
相关文章

最新评论