成都银行:成都产控和成都欣天颐拟增持股份
分类三
2025年04月08日 19:50 54
admin
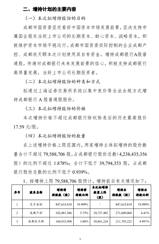
4月8日金融一线消息,成都银行公告,成都市国资委实际控制的企业成都产控和成都欣天颐计划使用自有资金增持成都银行A股普通股,增持价格不超过17.59元/股,增持股份总数不超过7958.87万股,占成都银行股份总数的比例不超过1.878%;合计不低于3979.44万股,占成都银行股份总数的比例不低于0.939%。增持计划的实施期限为自公告披露之日(2025年4月9日)起6个月内。





相关文章

最新评论