博道基金高管变更:新任邵东为首席信息官 张丽继续担任公司首席运营官
分类三
2025年03月10日 11:10 39
admin
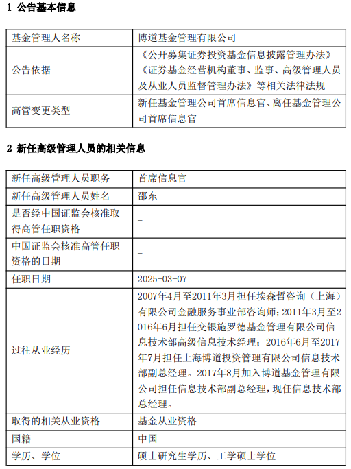
3月8日,博道基金发布关于高级管理人员变更的公告,新任邵东为首席信息官,张丽因工作调整不在兼任首席信息官,继续担任公司首席运营官(副总经理级),任职日期2025-03-07。
邵东,硕士研究生学历、工学硕士学位,2007年4月至2011年3月担任埃森哲咨询(上海)有限公司金融服务事业部咨询师;2011年3月至2 016年6月担任交银施罗德基金管理有限公司信息技术部高级信息技术经理;2016年6月至2017 年7月担任上海博道投资管理有限公司信息技术部副总经理。2017年8月加入博道基金管理有限公司担任信息技术部副总经理,现任信息技术部总经理。


博道基金成立于2017-06-12,股东为莫泰山、上海博道投资管理有限公司、沈斌、史伟、上海博道相形投资合伙企业(有限合伙)、上海博道如知投资合伙企业(有限合伙),股东比例35.00%、25.50%、8.25%、6.75%、4.50%、4.50%。截止2024年12月31日,资产规模168.5亿元。

公司主要成员:


相关文章

最新评论