万科深夜发文,明确一批高管动向
登录新浪财经APP 搜索【信披】查看更多考评等级
来源:路数
万科,正在从职业经理人主导的时代,走向了国资主导的混合所有制模式时代。
2月5日,或许是属于万科人的无眠时刻。
当天下午,万科内部就公布了10位拟任职的中高管《突发!万科迎来新一批国资中高管》,他们清一色来自深圳国资。
这一部分的人事变动,涉及到了战略投资运营管理部、财务资金管理部、法务部,属于比较有实权的部门。还有万科内部最大的两个区域——北京区域和华东区域的总经理。
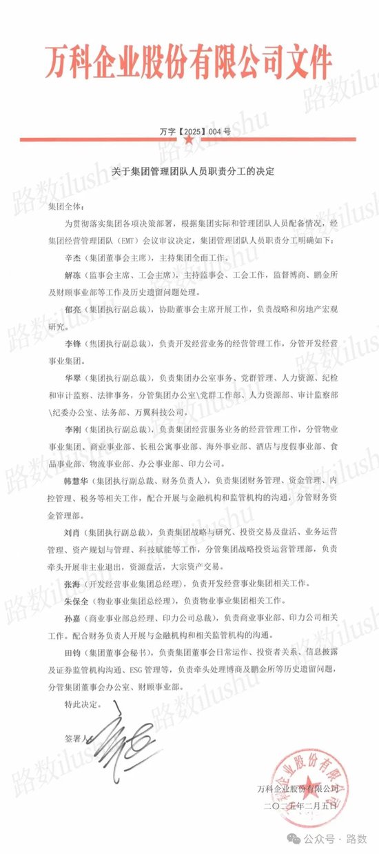
2月5日晚上21:30分左右,万科内部又发了一份通知,进一步明确了一批高管的最新工作安排,涉及12人。
这份通知是由新任董事长辛杰签署的,经过了集团经营管理团队(EMT)会议审议决定。
总结下来主要有三方面:
一是,年前公告过的国资董事们,被明确了工作安排。他们掌握了万科相应职能业务条线的实权。
辛杰(集团董事会主席),主持集团全面工作。
李锋(集团执行副总裁),负责开发经营业务的经营管理工作,分管开发经营事业集团。
华翠(集团执行副总裁),负责集团办公室事务、党群管理、人力资源、纪检和审计监察、法律事务,分管集团办公室\党群工作部、人力资源部、审计监察部\纪委办公室、法务部、万翼科技公司。
李刚(集团执行副总裁),负责集团经营服务业务的经营管理工作,分管物业事业集团、商业事业部、长租公寓事业部、海外事业部、酒店与度假事业部、食品事业部、物流事业部、办公事业部、印力公司。
二是,6位万科原高管们,有了各自的工作去处。有的是被按兵不动,有的被做了调整。
郁亮(集团执行副总裁),协助董事会主席开展工作,负责战略和房地产宏观研究。
韩慧华(集团执行副总裁、财务负责人),负责集团财务管理、资金管理、内控管理、税务等相关工作,配合开展与金融机构和监管机构的沟通,分管财务资金管理部。
刘肖(集团执行副总裁),负责集团战略与研究、投资交易及盘活、业务运营管理、资产规划与管理、科技赋能等工作,分管集团战略投资运营管理部,负责牵头开展非主业退出,资源盘活,大宗资产交易。
张海(开发经营事业集团总经理),负责开发经营事业集团相关工作。
朱保全(物业事业集团总经理),负责物业事业集团相关工作。
孙嘉(商业事业部总经理、印力公司总裁),负责商业事业部、印力公司相关工作。配合财务负责人开展与金融机构和相关监管机构的沟通。
郁总的工作安排,应该不会让外界过于意外。
孙嘉和韩慧华,在宝万之争时刻就跟深铁有渊源。张海和朱保全本来就是重要高管。
相对比较值得推敲的是刘肖,万科的小伙伴评价称,似乎不论老万科还是新万科时代都在重用他。
三是,博商、鹏金所等历史遗留问题,在晚上的文件里被提及了两次。
解冻(监事会主席、工会主席),主持监事会、工会工作,监督博商、鹏金所及财顾事业部等工作及历史遗留问题处理。
田钧(集团董事会秘书),负责集团董事会日常运作、投资者关系、信息披露及证券监管机构沟通、ESG管理等,负责牵头处理博商及鹏金所等历史遗留问题分管集团董事会办公室、财顾事业部。

相关文章

最新评论