光大银行:将发放2024年度光大优3股息15.1551亿元
分类三
2025年01月07日 21:50 36
admin
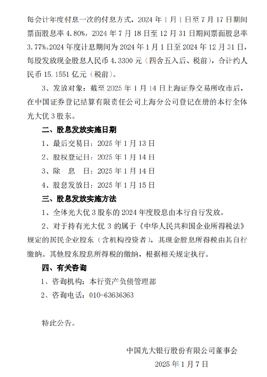
1月7日金融一线消息,中国光大银行发布2024年度光大优3股息发放实施公告,计息期间为2024年1月1日至2024年12月31日。光大优3发行3.5亿股,每股面值100元,采用每会计年度付息一次的付息方式,2024年1月1日至7月17日期间票面股息率4.80%,2024年7月18日至12月31日期间票面股息率3.77%。2024年度计息期间为2024年1月1日至2024年12月31日, 每股发放现金股息人民币4.3300元(四舍五入后、税前),合计约人民币15.1551亿元(税前)。


相关文章

最新评论