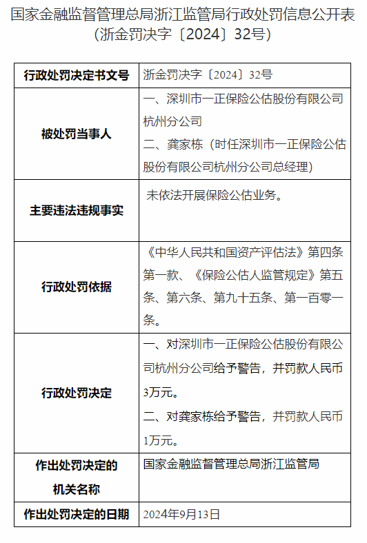
深圳市一正保险公估股份有限公司杭州分公司被罚3万元:未依法开展保险公估业务
分类三
2024年09月25日 19:00 56
admin
9月25日金融一线消息,国家金融监督管理总局浙江监管局行政处罚信息公开表显示,深圳市一正保险公估股份有限公司杭州分公司因未依法开展保险公估业务,被警告并罚款3万元。龚家栋(时任深圳市一正保险公估股份有限公司杭州分公司总经理)被警告并罚款1万元。

相关文章

最新评论