应酬黑科技!华大「解酒菌」BGI-J9登上国际期刊!
炒股就看金麒麟分析师研报,权威,专业,及时,全面,助您挖掘潜力主题机会!
来源:华大营养
华大营养核心菌株库成员——植物乳植杆菌BGI-J9 (Lactiplantibacillus plantarum BGl-J9)。其突破性研究成果正式发表于国际著名微生物学期刊 Frontiers in Microbiology(影响因子4.5)!
最新科学研究重磅揭示:BGl-J9展现出卓越的酒精降解能力与守护肝脏健康的双重潜力,这为常需应酬、关注酒精伤肝的人群带来了健康新选择。


特征:菌落呈乳白色,革兰氏染色呈阳性,电镜下细胞呈短杆状
基因识菌:
解酒护肝的「密钥」被破解!
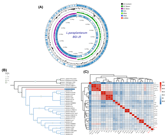
依托华大自主研发的CycloneSEQ长读长测序平台,本研究成功绘制了植物乳植杆菌BGI-J9的高质量完整基因组图谱,提供了该菌株完整的“身份证”信息。
分析显示,BGI-J9基因组大小为3,128,867 bp,GC含量为45%,组装完整度高达100%的环状基因组,为深入解析其功能奠定了精准基础。KEGG和COG注释表明BGI-J9基因组中富集了多条与酒精代谢及改善酒精损伤密切相关的关键通路。

尤为引人注意的是,BGI-J9基因组中明确鉴定出7个乙醇脱氢酶(ADH)相关基因和4个乙醛脱氢酶(ALDH)相关基因。这些基因共同构成了一个完整的酒精代谢通路。 其中,关键功能基因 adhC(编码锌依赖型乙醇脱氢酶)和adhE(编码双功能乙醇/乙醛脱氢酶)的发现至关重要。 它们能直接催化乙醇→乙醛→乙酸的两步转化,有效减少毒性中间产物乙醛在体内的蓄积。
除酒精代谢能力外,BGI-J9的基因组还富含抗氧化防御系统关键基因:gpo(谷胱甘肽过氧化物酶) 与katA(过氧化氢酶)可直接清除酒精代谢产生的活性氧(ROS),抑制脂质过氧化;trxA(硫氧还蛋白) 与gshAB(谷胱甘肽合成酶)激活Nrf2通路核心调控因子,提升肝脏抗氧化酶活性(如SOD、GSH);msrA/B(蛋氨酸亚砜还原酶)则可修复氧化损伤的蛋白质,维持细胞稳态。
这些基因共同构成多层次抗氧化屏障,为缓解酒精性肝损伤提供分子基础。
解酒护肝:
体外实验验证其「硬核实力」
研究通过体外实验有力验证了BGI-J9的解酒护肝双重潜力:
1
卓越的酒精代谢能力:
ADH活性显著领先: BGI-J9的乙醇脱氢酶(ADH)活性高达 392.67 U/mL,显著超越 商业对照菌株植物乳植杆菌299v (p<0.05)。
解酒能力持续高效: 在含5%乙醇的培养基中,BGI-J9展现出强劲且持续的乙醇降解能力。24小时内,其降解效率达到对照组的近2倍 (降解率达28.79%),动力学曲线清晰展示其持续高效的解酒潜力。


2
强大的抗氧化防护力:
体外实验同时证实,BGI-J9对羟基自由基的清除率高达40.02%。羟基自由基是酒精代谢过程中产生的关键毒性活性氧(ROS),会对肝细胞造成直接损伤。
这些数据不仅直接证明了BGI-J9加速酒精代谢的能力,更揭示了其缓解酒精性损伤的核心机制之一——对抗氧化应激。通过高效清除自由基,BGI-J9有助于保护肝细胞免受氧化损伤,为降低酒精性肝炎风险提供了科学依据。
不止解酒:
动物实验更添醒脑新证
在进一步的动物实验验证中,BGI-J9具备的解酒护肝及神经保护功效已在酒精损伤小鼠模型中得到验证(待发表),具体表现为:
1、加速酒精代谢,缓解急性醉酒: BGI-J9显著降低了模型小鼠血液中的乙醇及乙醛浓度,加速了机体的酒精代谢进程,从而有效延缓了醉酒发生时间,并大幅缩短了醒酒所需时间;
2、保护肠道屏障,抑制全身炎症:BGI-J9有效减轻了酒精暴露导致的肠道屏障损伤,并通过调节肠道微环境与免疫反应,显著抑制了酒精诱发的全身性炎症反应;
3、对抗肝脏氧化损伤,延缓脂肪肝进程: BGI-J9显著改善了酒精引起的肝脏氧化应激状态,通过增强肝脏抗氧化能力,有效延缓了酒精性脂肪肝的变性及纤维化发展进程;
4、减轻脑部氧化损伤,保护认知功能: BGI-J9有效改善了酒精暴露对大脑造成的氧化损伤,并减轻了由此引发的认知功能障碍,展现出潜在的神经保护作用。
该研究为BGI-J9的多维健康功效提供了坚实的动物实验证据,相关研究成果即将在国际权威期刊正式发表,敬请期待!
相关文章

最新评论