中信建投:预计2025年上半年净利润同比增长55%-60%
分类三
2025年07月14日 22:00 55
admin
炒股就看金麒麟分析师研报,权威,专业,及时,全面,助您挖掘潜力主题机会!
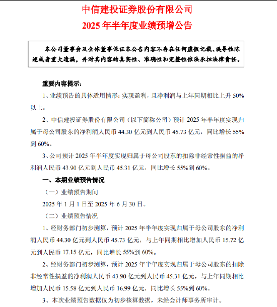
7月14日,中信建投公告,预计2025年半年度实现归属于母公司股东的净利润人民币44.3亿元到人民币45.73亿元,同比增长55%到60%。

相关文章

最新评论