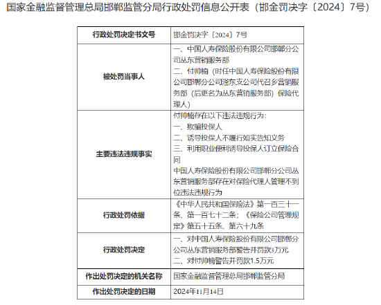
中国人寿寿险邯郸分公司丛东营销服务部被罚3万元:对保险代理人管理不到位
分类三
2024年11月26日 18:50 883
admin
11月26日金融一线消息,国家金融监督管理总局邯郸监管分局行政处罚信息公开表显示,中国人寿保险股份有限公司邯郸分公司丛东营销服务部存在对保险代理人管理不到位违法违规行为,被警告并罚款3万元
付帅楠(时任中国人寿保险股份有限公司邯郸分公司滏东支公司代召乡营销服务部(后更名为丛东营销服务部)保险代理人)存在欺骗投保人、诱导投保人不履行如实告知义务、利用职业便利诱导投保人订立保险合同的违法违规行为被警告并罚款1.5万元。

相关文章

最新评论