新华保险延边朝鲜族自治州中心支公司被罚:因未对代理人进行有效管理 微信承保业务管理不合规
分类三
2024年11月08日 20:30 39
admin
11月8日金融一线消息,国家金融监督管理总局延边监管分局行政处罚信息公开表显示,新华人寿保险股份有限公司延边朝鲜族自治州中心支公司因未对代理人进行有效管理、微信承保业务管理不合规,被国家金融监督管理总局延边监管分局给予警告,并处2万元罚款;
张亚斌(时任新华人寿保险股份有限公司延边朝鲜族自治州中心支公司总经理)对新华人寿保险股份有限公司延边朝鲜族自治州中心支公司未对代理人进行有效管理、微信承保业务管理不合规的行为负有责任,被监管给予警告,并处2万元罚款;
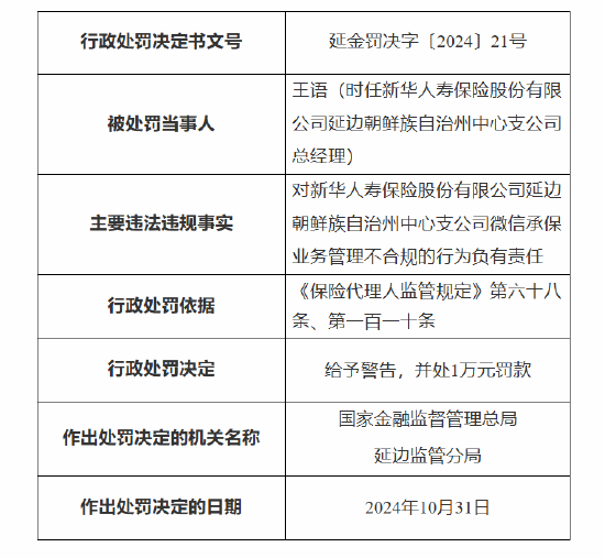
王语(时任新华人寿保险股份有限公司延边朝鲜族自治州中心支公司总经理)对新华人寿保险股份有限公司延边朝鲜族自治州中心支公司微信承保业务管理不合规的行为负有责任,被监管给予警告,并处1万元罚款。



相关文章

最新评论