富荣基金高管变更:任晓伟离任 总经理杨小舟代任督察长职务
分类三
2024年11月07日 12:10 26
admin
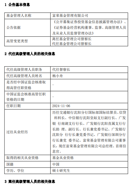
11月7日,富荣基金发布高级管理人员变更公告,督察长任晓伟因个人原因离任,离任日期 2024-11-06。总经理杨小舟代任督察长职务。
杨小舟,历任交通银行沈阳分行国际部国际结算员、信贷 科科长、中信银行沈阳皇姑支行副行长、广发 银 行南湖支行行长、广发银行沈阳直属支行行 长助 理、副行长、行长兼党委书记、广发银行 沈阳分 行行长兼党委书记、广发银行深圳分行 行长兼党 委书记、富荣基金管理有限公司董事 长,现任富荣基金管理有限公司总经理、首席信息官。
任晓伟,曾就职于内蒙古自治区检察院、检察官学院(2004年1月至2008年6月)、中国证监会内蒙古监管局(2008年7月至2014年2月)、中国证监会深圳专员办(2014年2月至2020年5月)、广州科技金融创新投资控股有限公司(2020年6月至2020年7月),历任主任科员、副处级调研员、副处长、广州科技金融创新投资控股有限公司助理总经理等职;2020年7月加入富荣基金管理有限公司,2023-12-12至2024-11-06担任督察长。


富荣基金成立于2016年1月25日,注册资本金2亿元人民币。由广州科技金融创新投资控股有限公司、深圳嘉年实业股份有限公司和湖南省典勤投资开发有限公司共同发起设立,持股比例分别为50%、45.1%和4.9%。截至2024年三季度末,资产规模173.9亿元。

公司主要成员:


相关文章

最新评论